科技博览
小时候在农村,如果手指头不小心被划破流血了,人们就会在乡村小道上取一些绵绵土撒在伤口上,随着这种极细柔的沙土的落下,伤口竟然神奇地不出血了。原来,“土”也可以止血。
那么,能止血的“土”有什么秘密?
其实,“土”能止血的原理就是利用“土”的吸附和凝固性能。“土”通常由细沙粒和黏土颗粒混合而成。其中,黏土颗粒的黏性较强且能吸附大量水分。当“土”被涂在伤口上时,黏土颗粒能吸收血液中的水分并凝结成块,同时又能吸附住表面的细菌和杂质,防止感染。
如今,现代科学已经证明,能止血“土”中的黏土主要成分是硅酸盐黏土矿物。主要有硅氧四面体和铝氧八面体形成结构单元层为1:1型的高岭石、埃洛石和蛇纹石等;结构单元层为2:1型的蒙脱石、凹凸棒石、海泡石、叶蜡石、伊利石和蛭石等。这些黏土矿物可形成具有不同结构(层状、层链状)、形貌(球状、棒状、纤维状、管状、片状)和维度(零维、一维、二维)的矿物晶体。
独特的纳米晶体结构、永久结构电荷、可控层间域和特殊孔道结构等,通过不同工艺处理、结构与表面功能调控,已在多个领域得到广泛应用。
黏土矿物在止血方面已经有很多应用,但都还各有不足。
近年来,天然硅酸盐黏土矿物在止血方面的研究已取得长足进展。高岭石可通过负电荷激活凝血因子,同时直接促进纤维蛋白形成加速血液凝固。因此,浸渍了高岭土(主要矿物为高岭石)的无纺纱布(Quick-ClotCombat Gauze®)早期已成为首选止血敷料。但存在止血速率较慢、需多次使用、对凝血障碍患者效果较差等不足。
相比之下,蒙脱石遇水易膨胀,能与血液中有效成分交联,形成可塑性和黏附性强的糊状屏障,同时通过表面负电荷激活凝血级联反应,加速止血。但蒙脱石颗粒止血剂,可引起局部炎症反应和血管内层损伤,并伴有过度凝血导致远端器官血栓形成风险,因而近年来主要用于构筑复合止血材料。
此外,管状埃洛石和纤维状海泡石在止血方面的研究也取得重要进展,但黏土矿物的自身止血性能与机理还有待深入研究。
吸附性能良好的凹凸棒石,能用于止血吗?
凹凸棒石(又名坡缕石)是一种具有规整孔道(0.37nm×0.64nm)和一维棒晶形貌(长约1-5μm,直径约20-70nm)的含水富镁铝硅酸盐矿物。由于独特的晶体结构和优良的理化性能,在吸附、胶体、载体和补强等方面得到广泛应用,但在止血方面的研究仍是空白。

凹凸棒石形貌和纳米孔道结构
(图片来源:中国科学院兰州化学物理研究所)
中国科学院兰州化学物理研究所矿物功能材料团队长期致力于凹凸棒石的功能应用研究,拓展了凹凸棒石诸多新型应用领域。既然它有很强的吸附作用,我们自然想到,凹凸棒石能否用于止血?
凹凸棒石在地质形成过程中可形成不同结构。二八面体凹凸棒石有很好的吸水性能,采用凹凸棒石颗粒能否快速吸收血液中的水分并凝结成块?基于对微观结构的深刻认识,团队开启了相关研究工作。
研究证明,凹凸棒石有一定的止血性能,但与临床应用的止血材料相比,止血效率还有待改善。为了进一步提升吸水速率,团队采用草酸梯度溶蚀凹凸棒石来增加比表面积、孔体积和表面活性基团。研究发现,草酸溶蚀1h的凹凸棒石具有最佳的促凝血作用。
为进一步探究止血机制,研究人员分析了草酸梯度溶蚀凹凸棒石中金属离子变化、表面电荷和亲疏水性等理化性能。
研究表明,随着草酸溶蚀时间的延长,凹凸棒石骨架中可释放的Fe3+和Mg2+离子显著减少,表面电荷更负,接触角显著下降后略有增加。溶蚀1h时较好地保留了止血过程所需的3价铁离子和2价镁离子,有利于加速凝血反应。
通过关联凹凸棒石的纳米孔道结构变化,其止血机理主要归因于纳米孔道为血细胞黏附和血凝块的形成提供了支撑、优良的吸水性、负电荷激活了内源性凝血途径以及金属离子辅助的凝血过程。

酸蚀凹凸棒石的理化性能及其止血机制
(图片来源:中国科学院兰州化学物理研究所)
再进一步!混维凹凸棒石黏土能用于止血吗?
迄今的研究已经表明,各种黏土矿物都有不同程度的止血性能,但随着优质高纯黏土矿物资源的快速消耗,混维黏土矿物的高值利用已受到高度关注。
与火山喷发沉积成因形成的高纯凹凸棒石不同,内陆咸水湖相沉积成因的凹凸棒石矿主要组成是一维凹凸棒石,同时伴生有二维伊利石、绿泥石、高岭石和伊蒙混层矿物等。为了实现全矿物利用,团队从应用矿物学和矿物材料学角度将其定义为混维凹凸棒石黏土(Mix-dimensional attapulgite clay, MDAPT),仅甘肃临泽探明资源储量达13.5亿吨。
混维凹凸棒石黏土集合了不同程度止血性能的黏土矿物,那么,它的止血效果能否有叠加效应呢?
基于各种黏土矿物属性的差异,团队选择混维凹凸棒石黏土、蒙脱石、高岭石、埃洛石和沸石开展了止血性能的对比研究。选择全血动态血红蛋白吸光度、凝血指数、血浆动力学、红细胞和血小板黏附和激活以及小鼠断尾止血模型等指标系统研究材料的止血性能和止血机理。研究发现,混维凹凸棒石黏土确实具有最佳止血性能。
为进一步提升止血效果,同样采用草酸梯度溶蚀混维凹凸棒石黏土,关联了黏土矿物结构变化与止血性能的构效关系。在此基础上,团队以市售产品作为对照,以小鼠断尾动物模型对酸蚀混维凹凸棒石黏土止血性能进行评价。
研究发现,草酸处理1h的混维凹凸棒石黏土(S-1)具有最佳的凝血效果。

小鼠断尾模型出血和止血实验照片
(图片来源:中国科学院兰州化学物理研究所)
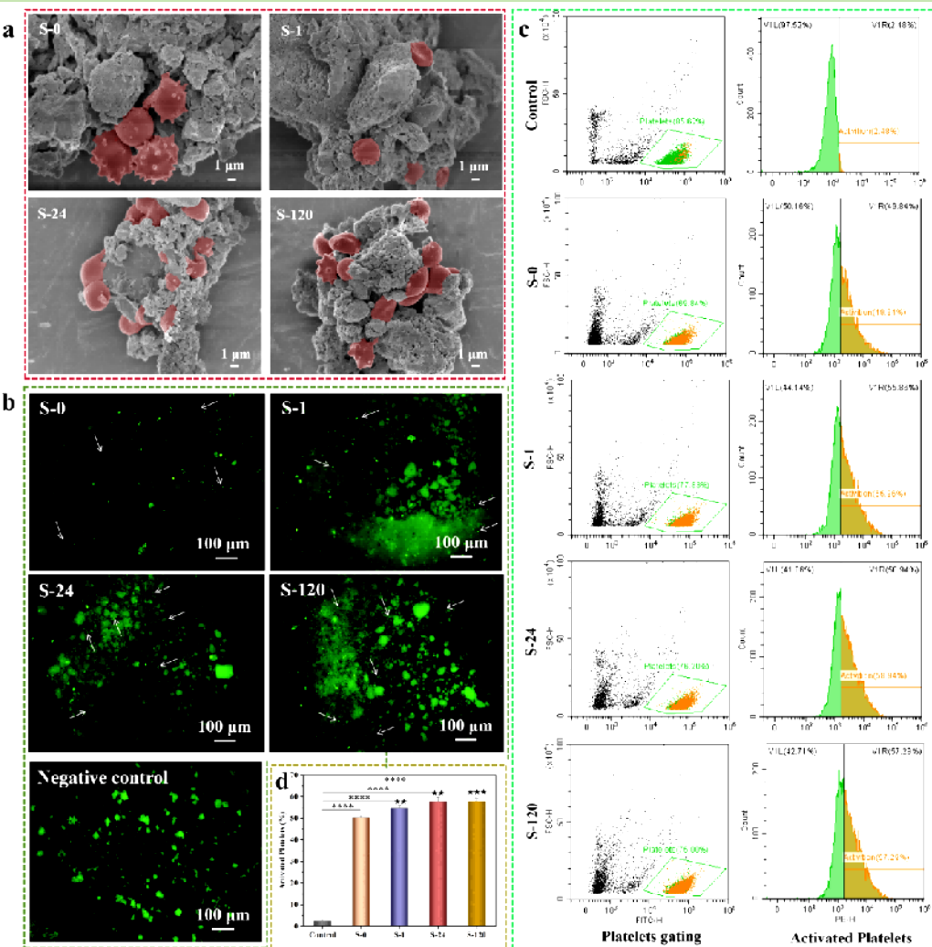
由于红细胞在止血过程中发挥重要作用,生物材料对红细胞的黏附能力被作为研究其止血机制的主要参数。血小板是血栓形成过程中的关键成分,当血小板被活化时,颗粒膜蛋白与血小板膜蛋白相互融合,颗粒膜蛋白翻转到血小板膜表面。
因此,通过研究红细胞在混维凹凸棒石黏土表面黏附和血小板激活情况,结合黏附红细胞数量、形态和血小板活化率,进一步证实了S-1具有最佳的止血性能。

混维凹凸棒石黏土与红细胞界面相互作用的SEM图像及其血小板活化率
(图片来源:中国科学院兰州化学物理研究所)
那有人会问:既然混维凹凸棒石黏土具有这么好的止血性能,直接使用安全吗?
这也是生物材料从实验室走向临床应用面临的重要问题。
初步研究表明,S-1具有较好的生物相容性,但后期从小型动物到大型动物的体内实验评价是必不可少的。

混维凹凸棒石黏土生物相容性评价
(图片来源:中国科学院兰州化学物理研究所)
总之,采用草酸梯度溶蚀混维凹凸棒石黏土,通过体内外止血性能评价,证实草酸处理1h后具有最佳止血效果和良好的生物相容性,开辟了混维凹凸棒石黏土应用新途径。
但关于确定混维凹凸棒石黏土矿物中哪种黏土矿物的贡献最大以及全面的动物验证实验等还有待深入开展相关研究工作。团队将继续前行,在此基础上,针对不同伤口出血,通过组装策略,争取设计出不同剂型多功能伤口愈合材料,满足止血材料的个性化需求。
【我们尊重原创,也注重分享。版权原作者所有,如有侵犯您的权益请及时联系,我们将第一时间删除。分享内容不代表本网观点,仅供参考。】


抖音
公众号
小红书